Introduction
This is the first in a series of articles detailing the hows, whys and in general grand misadventures I’ve crossed in making this website. For the technical details, read on ahead. The following will serve as a nice, holistic overview of what we will be working towards. I’m assuming that if you are reading this, you are either:
-
doing so because I begged you to do so and bump up the audience 😘, or
-
are yourself interested in making such a personal website yourself.
Let’s also be clear from the jump. This is a completely overdone topic - there are far better takes on what you are about to read - but nonetheless I’ve put this together, if only for my benefit to gain some heightened clarity around the broader project here.
For some time, I had had in mind the plan of creating a site to which could act as a reservoir for different thoughts, essays and other miscellaneous pieces of content that I had written over the years. Despite the clear importance that was to be garnered from such a platform, . It was only after sufficient time that enough pressure built up behind the valve of postponement to finally set myself into action. On a side note, one insight I found useful in arresting my slumber is found in moments like this, from Scott Young’s Ultralearning .
My anxiety was that by committing something to paper, there was a good chance I might end up writing it poorly. Silly, I know. But most motives to procrastinate are silly when you verbalize them, yet that doesn’t stop them from ruling your life. Which brings me to the first step to overcoming procrastination: recognize when you are procrastinating. (Young (2019))
But all this is for another time. The point being was that early in December 2021 after finishing my university exams for the semester I initialised a Git repository …and then it just sat there. Because whilst I knew what I wanted to build, I did not yet know how I wanted to do it. And if you are new to front-end development, what you may not appreciate is that in this Wild West, there are a million ways to skin a cat. I’m not even joking.
So to start with, I want to address my decision making process in how I arrived at my desired tech-stack, and then we’ll dive into what that tech-stack is. Because the punchline is that I think there is immense benefit in creating such a platform for yourself. If you are already in the habit of doing something akin to journaling, then I recommend migrating this into some sort of web format. People are far more interested in what you have to say than we can generally anticipate. As in Kleon (2014),
A daily dispatch is even better than a résumé or a portfolio, because it shows what we’re working on right now. When the artist Ze Frank was interviewing job candidates, he complained, “When I ask them to show me work, they show me things from school, or from another job, but I’m more interested in what they did last weekend.” (Kleon, 2014, p. 48)
Let’s get started.
Sifting Grain From Chaff
As stated, there are infinite ways to go about this.
Using an All-In-One/No Code System
If the sole objective of your site is to write content, then this is a perfectly rational path to take. Arguably, instead of waiting months and months for my technical bona fides to be good enough to code up this site, I should have just made something up quickly on a platform like Squarespace . There are good videos documenting how you might do this: may I recommend as a starting point Nat Eliason (2020), if only for the fact that Nat’s work is a big inspiration for what I want to build towards in future.
Downsides
Well, this part is pretty simple. You lose a lot of the flexibility in terms of design 1 . Again, this is fine if you are writing articles with simple text content, even code snippets, but beyond that, from experience, the interface can be lacking. Take for example attempting to typeset an article heavy with . This is going to be a frustrating experience, by all accounts . It’s possible with plug-ins, but they muddy the site pretty quickly if you use too many.
Frameworks
A lot of these are really good, and to be honest I didn’t try out all of them 2 before selecting Next.js.
Gatsby JS
Gatsby is a really popular choice for building a static site. With very little effort, you get access to a well developed framework with lots of backing, a huge community and an even larger base of plug-ins for adding any colourful functionality to your website that you might like. There is no scope for dynamic, client-side rendered content which is clearly not going to be a serious concern for most blog-style sites. It also means you’re less likely to get headaches when things go wrong. Simple is better.
I tried making this exact site using Gatsby first 3 , and to put it plainly had a lot of issues. This is less the fault of Gatsby, and more the fault of the CMS I chose to use and the subsequent plug-in set I was using.

There is no doubt some way of fixing these errors, but I wasn’t interested in waiting around. It seemed to be that, coincidentally, I’d started building just as the new release of Gatsby 4 came out, and many of the plug-ins I wanted to use weren’t going to be upgraded from Version 3 for a little while.
How To Decide?
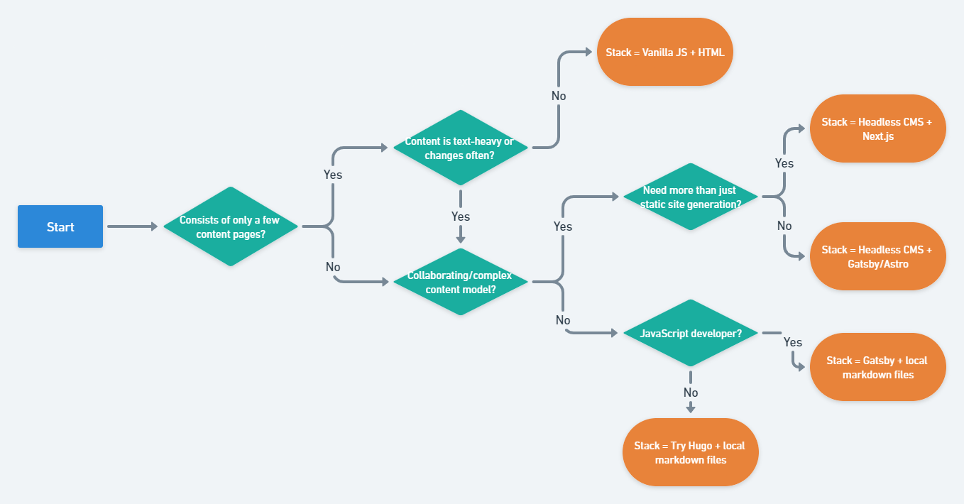
Pick a framework in a language you know. If it’s JavaScript, go with Next.js, Gatsby or Astro. If you know Golang 4 , use Hugo. It’s that simple. So why did I go with Next.js? To summarise, the drawcards were that it:
-
✅ Has very easy deployment to Vercel , the parent company of Next.js. This comes with a nice dashboard and analytics. Perhaps the tool I like best, which is certainly not unique to Vercel, is that if I’m working on a feature branch and commit it with
git push origin my-branch, instead of deploying this build (once successful) to my attached domains (as it does with pushes frommain), Vercel will generate a custom domain at which I can view and inspect the build for bugs, etc., before merging into production, -
✅ Is a very minimal framework, insofar as very few packages were required to install from
npmto get up and running. More on that later. This means I got an overall smaller bundle size with Next.js than I ever got from Gatsby, successful builds or otherwise. -
✅ Has, despite its minimalism, some powerful tools to use for adding server-side generation, even as of late incremental static regeneration, to my site. This means that when I publish a new post from my headless CMS, I don’t have to rebuild the site. Certain pages will iteratively fetch fresh data from the server and will therefore not go stale. for anyone that is intending to publish content frequently as I am.
-
✅ Allows for you to add a basic
apito your website written in Node.js. This comes in handy later on, when we look at adding SEARCH, EMAIL and more complex features to the site.
One thing I would strongly recommend against is building this sort of site with a fully fledged backend like Django or Node. It’s just simply not necessary, and not worth the pain. It might make for a good tutorial project, but if this is a site you are serious about, do not overcomplicate things if you don’t have to.
Content Management
What about how I should integrate the content I produce into my site? Well, here again our path forks ten-fold. Let’s work our way up the complexity ladder, from simplest to most complex (and possibly over-engineered).
The Basics
The simplest approach is to write the content in HTML and simply just drop that into the site. If you do that, it renders something like Next or Gatsby completely moot. Just some HTML, JavaScript for a bit of functionality, CSS for styling and you are good to go. This is honestly a good option if you are just wanting to make a portfolio with only a few pages. The fallback here is that writing articles in HTML is not conducive to how the brain likes to write, and its difficult to maintain since you are not separating concerns: form is merged with design.
The Less Basic
A fantastic alternative to HTML, but still very much in the same vain, is to use Markdown. The syntax is super easy to understand for non-coders, it’s almost universally supported, and it’s quite flexible. Any flexibility that it doesn’t have out-of-the-box can be added with MDX (more on this in another article).
You can write your articles as .md files and pretty much any static
site framework worth its salt will be able to generate templated pages
for those pieces. This is good news for us, because the template is now
separate from the content, meaning that you can tweak the styling
without worrying about overriding your writing in any sort of way.
The Less, Less Basic
The last option is to use a headless CMS service. What is a headless CMS?
Headless CMS = where your content lives (the body) is detached from where the content is presented (the head)
Options here are again aplenty: Contentful , Strapi , or my choice GraphCMS , just to name a few. I chose GraphCMS for its usage of GraphQL to query data, which I’ll cover in a separate article.
| ✅ Advantages | ❌ Disadvantages |
|---|---|
| Allows for complex relationships between your content. For instance I’ve created schemas for posts, categories, tags and series | Requires some setup and configuration, which can be challenging for beginners. It’s also harder to diagnose when something goes wrong |
| Natively (at least in the case of GraphCMS) provides webhooks through which you can automate complex tasks on the change of content | Your work is sitting on someone else’s servers. This means you are at their mercy: if they are doing site maintenance for a few hours, you’re out of luck |
| Provides a really clean and effective template for producing content. It also means that you can add collaborators, non-coders and so forth to your production side without them having to worry about learning markdown, or anything technical like that | Fetching data from a remote server will likely make your site less performant (that is, fast to load) compared to a website that is just pulling content files locally |
Overall, at least in my case, the trade-offs were outweighed by the advantages. But that’s not to say this is the correct or best way of doing it. Such a thing doesn’t exist. I would recommend starting simple (as I did) and ramping up the complexity as you need it (JIT, or Just In Time), rather than operating from a JIC, or Just In Case heuristic.

A Disclaimer…
One point I cannot stress enough, and perhaps I am hypocritical in this regard, is to not over-engineer a project if you don’t have to. One observes the prevalence of this sort of meme increasingly in web development culture, and it objectively does not make for a better outcome, for the developer nor the end user. Unless, as I initially conceived of, you want your site to be a lot more than just a repository to house articles and other forms of content, then go with something simple. If I may recommend, Local Markdown Files + Gatsby/Hugo depending on the languages you are most comfortable with. If you want to learn Hugo, check out this series .
Again, don’t make this so complicated that it never gets done, or cannot be maintained.
So, with all that aside,
npx create-next-app my-site
And let’s continue.
References
Kleon, A. (2014). Show Your Work!: 10 Ways to Share Your Creativity and Get Discovered (Illustrated edition.). New York, NY: Workman.
Nat Eliason. (2020, November). How to Set up a Life Changing Blog (This Weekend!).
Young, S. (2019). Ultralearning. Thorsons/Element GB.
Footnotes
-
Show me a Wordpress website and I bet a lot of money I could tell you it’s a Wordpress. Though with that said, you won’t have to smash your head against a wall working with CSS to get it looking pretty, or googling 1000 times how to centre a div. ↩
-
Retaining my current sanity in the process… ↩
-
Because as a literature snob there was something pleasing about this being the right framework for me, but perhaps I “ asked too much of
herit”… ↩ -
And if you don’t know it, I’d recommend trying it out because it is very powerful. ↩